Skip to content
Harvesting Wisdom
About
Books
Downloads
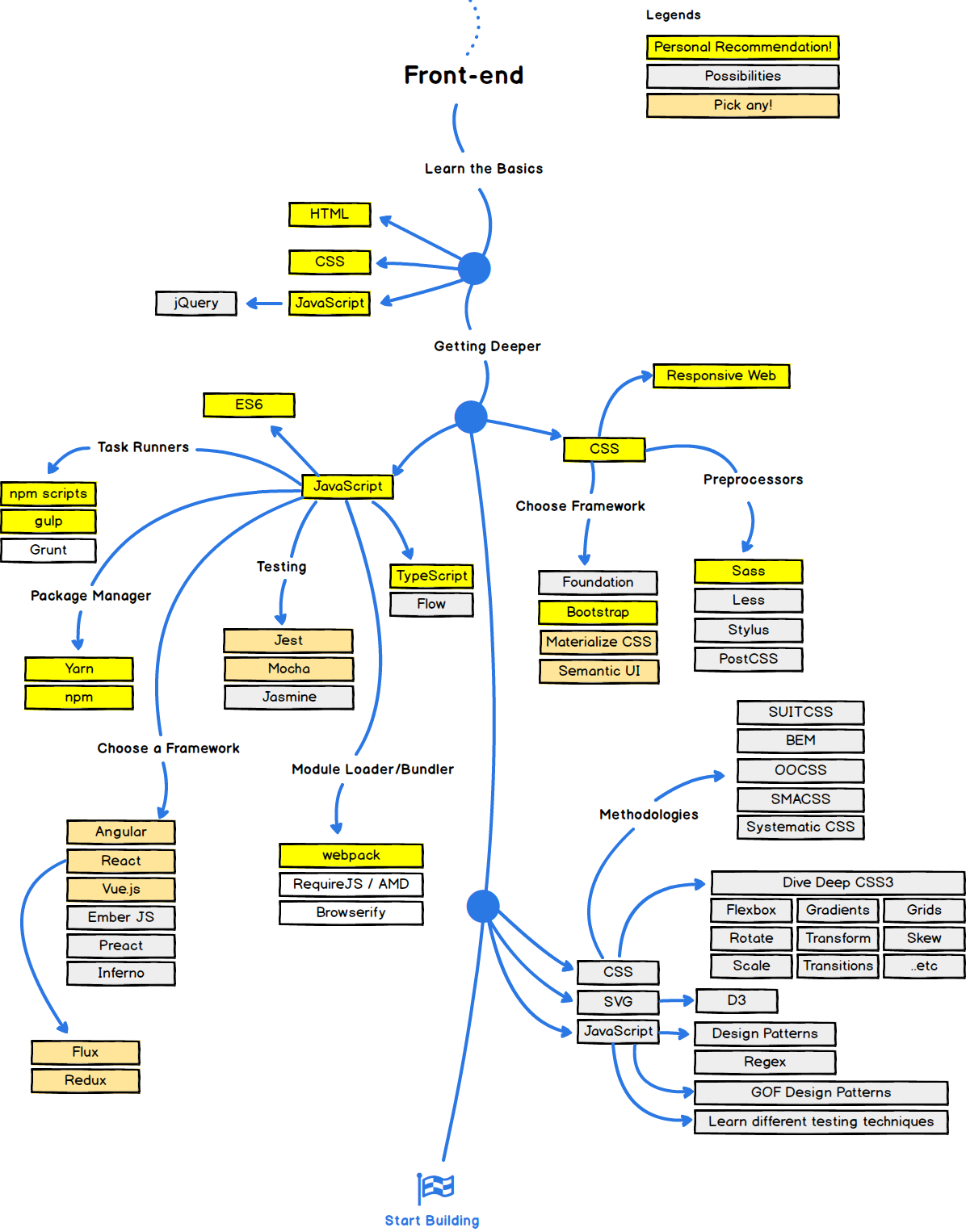
68747470733a2f2f692e696d6775722e636f6d2f3576465457634f2e706e67
Posted
April 28, 2017
in
by
karlpover2013
Tags:
Comments
Leave a comment
Cancel reply
Δ
Comment
Subscribe
Subscribed
Harvesting Wisdom
Sign me up
Already have a WordPress.com account?
Log in now.
Harvesting Wisdom
Subscribe
Subscribed
Sign up
Log in
Copy shortlink
Report this content
View post in Reader
Manage subscriptions
Collapse this bar
Leave a comment